变动很小!26上海应用技术大学专升本考试大纲招生专业及对口情况表已出
2026-01-13


各位宝子们~
上海应用技术大学
昨天公布了最新的考试大纲
报考专业及
对口专业变化
在老师们的对比之下发现
应技大还是非常之友好的
基本上没有什么太大变化
所以宝子们就正常按照之前的备考计划
按部就班
有条不紊的
冲!
冲!
冲!


招生专业:
上海应用技术大学招生专业没有任何变化:

专业对口情况:
化学工程与工艺专业,新增了两个专业对口
470208分析检验技术
430602高分子材料智能制造
参考书目调整:
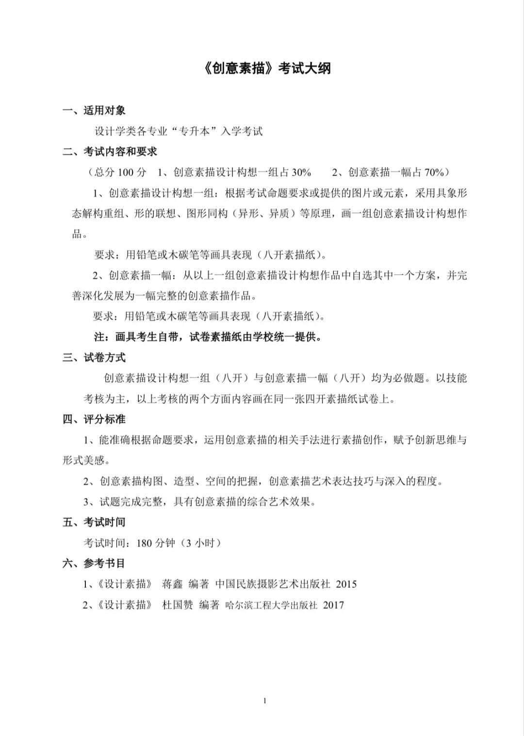
创意素描参考书目删除了:《素描——从写生、理解到艺术表现》郑寒编著,化学工业出版社,2015
没有新增参考书目,保留了另外两本:
1、《设计素描》蒋鑫编著,中国民族摄影艺术出版社,2015
2、《设计素描》杜国赞编著,哈尔滨工程大学出版社,2017

上海应用技术大学最新考纲
创意素描考试大纲:

无机及分析化学考试大纲:




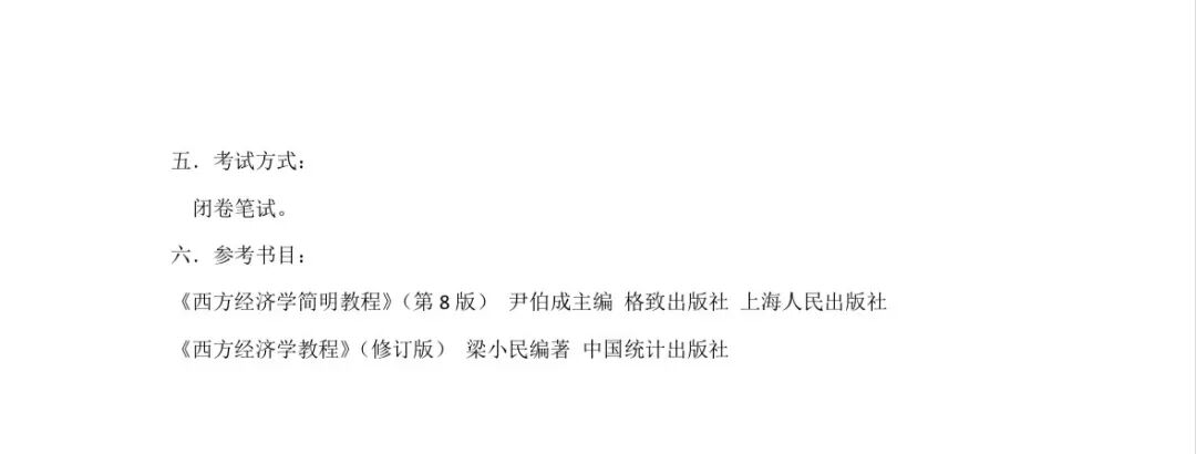
西方经济学考试大纲:



计算机基础考试大纲:


END
获取更多资讯
通过下方联系我们

