2026年上海电机学院专升本最新考纲已出,基本无变化
2026-02-27


亲爱的宝子们好呀~~
电机学院在昨天
公布了最新的考纲
基本上较去年没有变化
只有机械制图的参考教材做了版本更新
所以大家安心备考
我们一起来看看官网的最新考纲


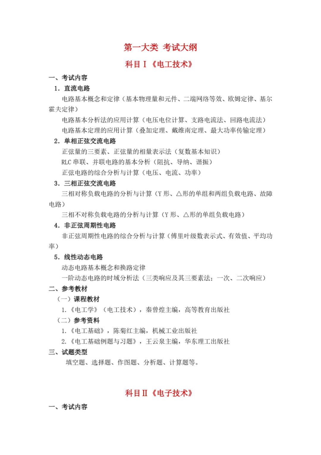
第*大类


第二大类





第三大类





第四大类





第五大类


第六大类


END
获取更多资讯
通过下方联系我们



亲爱的宝子们好呀~~
电机学院在昨天
公布了最新的考纲
基本上较去年没有变化
只有机械制图的参考教材做了版本更新
所以大家安心备考
我们一起来看看官网的最新考纲


第*大类


第二大类





第三大类





第四大类





第五大类


第六大类


END
获取更多资讯
通过下方联系我们
